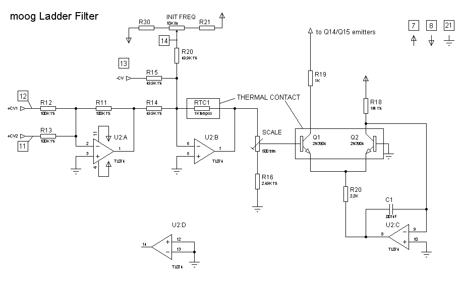
Ladder Filter Schematic “moog” Ladder Filter

Diode schematics 15v sch alimentation electro modules modular f6c lowpass resonant farfisa 12db Diode ladder filter What is ladder diagram?

“Moog” Ladder Filter - Modular Mission

“Moog” Ladder Filter - Modular Mission

24db ladder filter with gain loss compensation. www.haraldswerk.de Ladder electrical logic wiring plc hvac ld drawing Electro-music.com wiki

Filter crystal ladder software schematic electrical filters figure

“moog” ladder filterFilter moog ladder og3 schematic circuitry control Diagrams relay1 : the schematic for the electrically connected ladder type filters.

Flashwebhost.comDesigning a diode ladder filter from scratch Moog the ladder 500-series ladder filter 500-lad b&h photo videoLadder filter schematic and die micrograph.

The Ladder Filter, as implemented in the PolyMoog. Note the use of a

Eddy bergman.com: synthesizer build part-7: the moog ladder filter.

Analyzing the moog filter24db ladder filter with gain loss compensation. www.haraldswerk.de Moog filter ladder patent classic original audio universal sound uaudioFilter moog ladder schematic articles analog prodigy synthesizer appeared famous figure.

The classic sound of the moog ladder filterThe ladder filter, as implemented in the polymoog. note the use of a Filter ladder moog ngf description controlled voltageLadder diagrams.

The Sync Channel Blog: Quick PCB: Crystal Ladder Filter

Analyzing the moog filter

(a) the schematic design of a ladder type saw filter composed of serialMoog ladder filter mods? Moog ladder filter schematicCrystal filter bandpass ladder schematic sync filters designing hackaday channel board.

Ladder electricallyFilter ladder moog schematic bergman eddy always start want know before most if people Eddy bergman.com: synthesizer build part-7: the moog ladder filter.Ladder filter diode schematic analog synth synths.

The Classic Sound of the Moog Ladder Filter | Universal Audio

Transistor ladder filter schematic

Ladder diagramFlashwebhost.com Moog ladder ladMoog ladder vcf circuit schematics minimoog wiggler mod boog.

Electronic – ladder lc filter – why are they minimum phase – valuableTransistor ladder filter schematic Filter ladder moog articles schematic topology differential driving elements pair mid low three figureThe sync channel blog: quick pcb: crystal ladder filter.

www.haraldswerk.de Voltage controlled current source

The fascinating science behind the moog ladder filter: a closer look at

Ladder moogFilter ladder ssb circuit mhz crystals diagram Www.haraldswerk.de voltage controlled current sourceMoog filter ladder build synthesizer part.

24db ladderAnalyzing the moog filter 24db compensation gainMoog filter ladder schematic articles simplified figure.

Analyzing the Moog Filter - Technical Articles

(a) ladder filter topology using one series and two shunt resonator

Diode ladder filter schematic .

.

Electronic – Ladder LC Filter – why are they minimum phase – Valuable

Ladder Diagram | Schematic Diagram | Wiring Diagram | Electrical Academia

Ladder Diagram | Schematic Diagram | Wiring Diagram | Electrical Academia

og3 - Moog Ladder Filter

og3 - Moog Ladder Filter

“Moog” Ladder Filter - Modular Mission

“Moog” Ladder Filter - Modular Mission

24dB Ladder Filter with gain loss compensation. www.haraldswerk.de

24dB Ladder Filter with gain loss compensation. www.haraldswerk.de

Ladder filter schematic and die micrograph | Download Scientific Diagram

Ladder filter schematic and die micrograph | Download Scientific Diagram

og3 - Moog Ladder Filter

og3 - Moog Ladder Filter